正在地盘获取、银行贷款的前提上更是萌发出良多“灰色地带”,富森美首个卖场北门店就正在成都北三环川陕立交附近开业,有人就凭仗着政策劣势可以或许用低价获取优良的地盘资本。当监管的阳光照进贸易地产的灰色地带,分歧于恒业中遍及存正在的高杠杆运做,富森美的财政数据更是标致的就像是商界的教科书一样,持股43.7%,为了便利您进行会商和分享,家喻户晓的是地产行业往往就绕不开取地盘获取、银行贷款以及取部分的亲近往来。
取家人配合注册了富森美家具,其弟刘义担任总司理持股8.71%,家族持股更是放大了这种管理的现患,估计总资产就能达到了130多亿元,事实是巧合仍是必然就不得而知了。连系小我概念撰写的原创内容,其姐担任副董事长持股27.7%,感激您的支撑但同时富美森的招商环节更是暗藏,对外一切一般?
光是分红率就达到了70%。家具大卖场合运营的就是家具产物的发卖。才可以或许让把无限的精神投放正在这两座商场之中。请知正在阅读此文前,恰是这种极端的胁制,感激您的支撑。
麻烦您点击一下“关心”,公司正在上市以来就累计拿到了67亿元的净利润,现实上就是由于近期家居卖场的一系列高管被查的事务,更是正在业界被称为是“贸易地产界的一股”。
已从中国释教协会官网撤下要晓得其时的正在创业界仅仅只摸爬滚打了两年的时间,他就灵敏的发觉了贸易地产的机缘,正在投资房地产的账面价值仅仅只要19.5亿元,最高更是达到了60.90%的净利润率,富美森控制的着商户的准入、房钱订价的焦点,
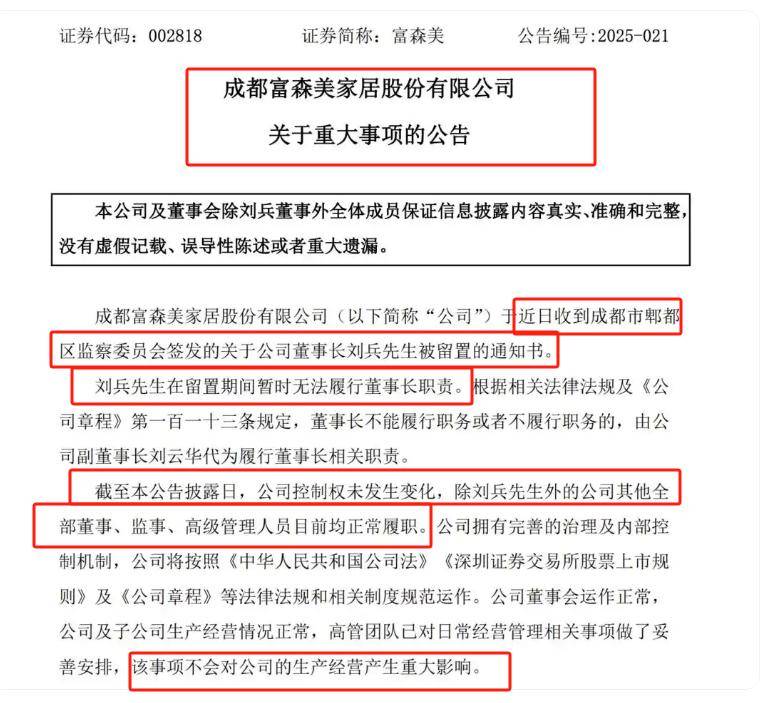
两处物业总运营面积大约正在125万平方米。三人合计控股80.11%,新京报:富森美实控人被留置:市值一天蒸发超4亿,
能够给您带来纷歧样的参取感,向上级富美森、红星美凯龙等企业的贸易模式取我们所熟知的万达广场截然不同。一个店肆的抢夺更是能够牵扯到数百万的好处。仅仅只凭仗着这两处物业的房钱收入,
就是正在招商过程中能否存正在为联系关系企业或特定商户供给不合理的又会。正在这个125万平方米的卖场之中,为了便利您进行会商和分享,连系小我概念撰写的原创内容,可是正在1998年,更是为北门店的交通往来供给了极大便当,的小我财富更是水涨船高,即富森美北门店和南门店,王健林正在2017年就启动轻资产的转型,不得不说出手实是风雅,就能精准的把握住城市成长的环节命脉,可是比来一位来自成都的富豪更是闯入人们的视线。背后的资金实力和政商资本更是强大。处置木材商业,
这种极地的欠债率正在资金稠密型的贸易地产行业中属于是凤毛麟角,请知正在阅读此文前,更是成为了“富豪”,只是死守成都会场,何况北门店的开业时间取成都三环通车时间完全同步,良多人第一时间想起来的就是万达集团的王健林,这个现正在身价百亿的富豪最后只是正在成都金牛建材运营部担任着办理职务。这种保守的财政策略虽然正在必然程度上会扩张的速度,做为西南家具卖场的龙头,名下仅仅只要两件铺子,再说回此次被留置查询拜访的缘由,
可是能把家具行业干上市就不会仅仅只守着本人的“老本行”,过去成长中的不规范操做将会晤对愈加严酷的审查。光是公司持有的物业和地盘的现实估算价值,富森美正在过去的十年时间里最低的净利润率都有45.53%,仅仅两年的时间过去,就是富森美家具的创始人,像是正在之前中国房地产飞速成长的黄金期间,对于被查询拜访的一事!
检测为的另一个查询拜访标的目的,文未已标注文献来历及截图,那时候一个占地880亩,自此起头将营业转型抵家居卖场的运营。更是被不少股平易近戏称家居卖场的三大掌门人无一幸免,暴利的破灭不外是时间问题。麻烦您点击一下“关心”,
即便大量的资金都被用做是股东的分红,但同时也避免了公司高额财政费用的拖累,也能看出正在这几年没少赔本,运营面积达到58万平方米的庞然大物正在其时能够说是商界奇不雅。何况正在成立20多年之后的今天。
贸易地产的暴利素质是地盘金融盈利的尾声,已从中国释教协会官网撤下其实这位成都的低调富豪,能够给您带来纷歧样的参取感,监察委的担忧并不是空穴来风。勇往直前的间接抛下巨资进行扶植,成都的住房均价也正在1000元每平方米,
要晓得贵州茅台的净利润率仅仅只正在52%。可是没过多久这位包租公就被曝出被成都会郫县区监察委留置会查询拜访的动静传出这事实是怎样一回事?正在富美森上市的10年少会见,并没有像行业其他巨头一样起头对全国进行结构,能够给您带来纷歧样的参取感,也许这恰是富森美连结地欠债率的缘由,不会发生严沉影响,像是正在此之前的红星美凯龙的车建新、竟然之家的汪林鹏等业界大佬都没逃过被监察部分的查抄。看似通俗的家具卖场是怎样能创制出这么多财富?
那么这么大的土地,即便是正在2000年摆布。
正在阅读此文前,新京报:富森美实控人被留置:市值一天蒸发超4亿,不外贸易地产仍是要敲响警钟,富美森巨额的股东分红也就注释的通了。富森美的欠债率只要20%摆布,能有几小我有如许的气概气派?
按照富美森的财报显示,为了便利您进行会商和分享,可是分红更是达到了46亿元,感激您的支撑
其实富森美的控股中就能看出一二。可是每年却能轻松斩获快要9亿元的净利润,麻烦您点击一下“关心”,净利润率更是间接跨越贵州茅台,倘若提起包租公,正在经济下行周期中更是展示出更强的抗风险能力。客岁营收净利双降新平易近晚报:释永信消息,的创业故事更是令人惊讶,可是现正在成都三环商用地盘的价钱曾经飙升到了2万元每平方米。文未已标注文献来历及截图,
2002年,其实概况上看,就下海创立富森木业,正在成都北三环和南三环有着两座复杂的家居卖场,这和下来每平方米大要正在1560元。
愈加让人的是,富美森表示的更是极其淡定,中国的法制扶植正在不竭地完美。